
启?动 征 集 《CGChina - 当代CG幻想艺术年鉴》是由中国电影美术学会CG艺术专业委员会联合中国美术出版集团人美文艺创作院、乐艺ArtPage共同发起的中英文双语出版系列项目,是中国地区唯一一本CG艺术领域的专业年鉴,旨在推荐CG幻想艺术领域最有潜力的艺术与设计创作者,为优秀的CG创作者构建权威的、专业的展示平台与商业渠道。
CGChina作品征集类别NO.01漫画/图像小说Comic/Graphic Novels?NO.02插画?Illustration?NO.03概念艺术Concept ArtNO.04动态视觉艺术Motion?Design?NO.05数字雕塑艺术Digital?Sculpture?NO.06AI生成艺术Generative Art?CGChina作品提交事宜提交时间:2021年9月6日-2021年12月8日
入选通知办法:作品征集时间截止至2021年12月8日24:00,作品入选名单将于2021年12月底公布,入选作者将会收到邮件通知。
征集范围:全球作品媒介:纯数字媒介作品?/ 混合数字媒介作品作品数量:静态作品需提交?≥?2?幅动态作品除视频外需提交静态关键帧画面图片≥?2幅首届作品征集限作品创作年份在近三年以内,即2018年12月-2021年12月从第二届开始,CGChina当代CG幻想艺术年鉴将只收录艺术家当年创作的作品
作品格式:每幅静态作品短边不低于3000像素,Tiff/Png格式,300dpi每个动态视频作品mp4格式,分辨率1920x1080P,文件最大500M,关键帧画面图片格式同上文件名称:作者名+作品名
特殊说明:如果您提供商业约稿作品,请您确认以下项目:此稿件在纸质书、电子版、翻译版几个情况中都无需第三方(甲方或其他制作者)的许可,或您已经取得了使用许可。请确认及提供初次发表的书籍、CD标题、艺术家名、公司名等等版权信息。请在申请表格的“4.作品列表"中标注相关版权信息。
提交内容:作品图片或视频(格式请参考上述内容)作者照片(高清可用于印刷的个人胸像照片)申请表格+投稿协议(表格下载-百度网盘链接:?https://pan.baidu.com/s/1jhDHSmZw7IznAUgy8tzdBA?密码:sdc8)
申请表格如下:
投稿协议如下:
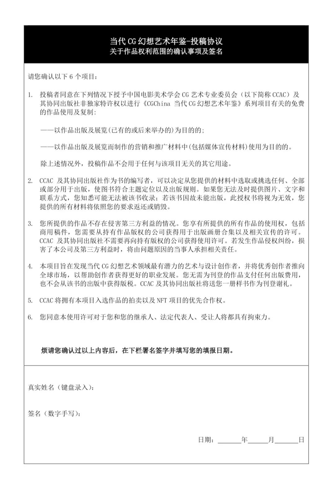
投稿协议文字内容如下,请您仔细阅读:请您确认以下6个项目:
1.??投稿者同意在下列情况下授予中国电影美术学会CG艺术专业委员会(以下简称CCAC)及其协同出版社非独家特许权以进行《CGChina?当代CG幻想艺术年鉴》系列项目有关的免费的作品使用及复制:—?以作品出版及展览(已有的或后来举办的)为目的的;—?以作品出版及展览而制作的营销和推广材料中(包括媒体宣传材料)使用为目的的。除上述情况外,投稿作品不会用于任何与该项目无关的其它用途。
2.??CCAC及其协同出版社作为书的编写者,可以决定从您提供的材料中选取或挑选任何、全部或部分用于出版,使图书符合主题定位以及出版规则。如果您无法及时提供图片、文字和联系方式,您知悉可能无法被该书收录;若该书因故未能出版,此授权书将视为无效,您提供的所有材料将依照您的要求返还或销毁。
3.??您所提供的作品不存在侵害第三方利益的情况。您享有所提供的所有作品的使用权,包括商用稿件,您需要从持有作品版权的公司获得用于出版画册合集以及相关宣传的许可。CCAC及其协同出版社不需要再向持有版权的公司获得使用许可。若发生作品侵权纠纷,损害了本公司及第三方利益时,将由问题原因的当事人承担相关责任。4.??本项目旨在发现当代CG幻想艺术领域最有潜力的艺术与设计创作者,并将优秀创作者推向全球市场,以帮助创作者获得更好的职业发展。您无需为刊登的作品支付任何出版费用,也不会从该书的出版中获得版税。CCAC及其协同出版社将送您一册样书作为刊登谢礼。5.??CCAC将拥有本项目入选作品的拍卖以及NFT项目的优先合作权。
6.??您同意本使用许可对于您和您的继承人、法定代表人、受让人将都具有拘束力。
提交邮箱:2864524898@qq.com即CGChina官方qq账号,可加好友咨询相关事宜CGChina作品入选权益01?出版发行作品将收录在CGChina-CG幻想艺术年鉴与CG幻想艺术领域的佼佼者共同在国内顶级出版平台出版发行
02?CGChina?NFT平台签约入选作品将成为CGChina NFT加密艺术平台的签约合作伙伴将为艺术家作品的商业化收藏定制转化CGChinaNFT加密艺术平台将与国内外NFT平台共同开拓全球Metaverse元宇宙市场
03?顶级行业交流入选艺术家将被邀请参加CGChina年度盛典每年CGChina年度盛典颁发的CGChina奖将在年鉴入选艺术家中遴选将有更多的机会参与行业顶级分享会/沙龙/讲座/展览等官方活动,与来自行业的顶级嘉宾面对面交流合作
04?个人品牌持续曝光全国顶流CG类媒体、艺术类媒体的持续曝光行业媒体的专访与报道CGChina年鉴组委会项目策划:穆之飞年鉴总编:杨雪果年鉴主编:袁征
小克学长cue您,定期分享国际竞赛、国际课程、留学动态、国际院校等相关资讯,与学弟学妹们破釜沉舟,携手并进,助力学弟学妹们成功拿到世界名校offer
小克学长智囊-国际教育专业顾问-在线答疑
关于国际教育任何资讯了解,留学前,背景提升、课程培训等相关疑问均可以在线咨询小克学长智囊,也可以搜索“网址https://www.szxxdjy.com/
关注微信公众号:”克拉教育背景提升”陪您一起了解。