
全国青少年信息学奥林匹克竞赛 National Olympiad in Informatics 简称NOI
中国计算机学会开始举办NOI女生竞赛,为鼓励和支持更多女选手参加NOI系列竞赛活动,CCF决定将于2022年举办首届NOI女生竞赛。关于赛制和获奖规则说明如下:
女生竞赛采用统一省选考试,通过两试选拔确定。与省选同步在各省举行
【克拉国际教育】专注国际竞赛、论文辅导发表、国际课程A-Level、GCSE、IB、AEAS、AP、SAT/ACT、BC、PTE培训辅导教育服务机构去深圳做试管婴儿
参赛条件:
参加竞赛的女选手须满足2个条件:
(1)参加过上一年NOIP竞赛且分数不低于总分的25%;
(2)每个省上一年NOIP得分前四名的女生具有参加女生竞赛的资格。
入选NOI规则:对参加竞赛的女选手(仅限于高中生选手),根据其成绩从高到低选取5-10名(已入选省队的,则后面递补),授予其参加当年NOI的资格,每个省入选人数不超过2名,入选者以B类的身份参加当年NOI。
获奖规则:根据参加女生竞赛的全部选手总数,按照一等奖20%、二等奖30%、三等奖35%的比例获奖,总获奖率为85%。
具体报名时间及方式以赛前通知为准。
2022年参加相关国际女生竞赛的中国队选手将根据2022年NOI女生竞赛的竞赛成绩择优选出。
特此通知。中国计算机学会2021年10月13日
原文链接:https://www.noi.cn/xw/2021-10-13/745177.shtml

什么是信息学奥赛信息学奥赛学名为全国青少年信息学奥林匹克竞赛(简称NOl),是由中国计算机学会(CCF)作为主办方的传统五大理科奥林匹克竞赛之一。
也是教育部公示的面向中小学生的全国性竞赛之一,对各阶段升学都有所帮助;青少年阶段含金量最高也是最重要的一个编程赛事;题目难度较大,初赛淘汰率高;主要面向中学生,小学生参赛要和初中生一起竞争。
注意:2019年8月,NOIP比赛一度被叫停,CCF随后推出了CSP非专业级别的能力认证——CSP-J(Junior,入门级)和CSP-S(Senior,提高级)的考试,对应原来NOIP的普及组和提高组。CSP-J/S认证成绩优异者,可参加省级选技,省级选拔成绩优异者可参加NOl。
选手竞赛之路
NOIP初赛-NOIP复赛-各省省选-NOI(国赛),在2019年,CSP代替了NOIP,路径一样。

CSP初赛 → CSP复赛 → NOIP → 各省省选 → NOI(国赛)
参加NOI的意义
训练逻辑思维能力:编程可以非常好的训练逻辑思维,提升学生的抽象思维能力、空间思维能力;
提升数学认知水平:青少年编程中大量的涉及现实生活中的数学问题,青少年编程的学习可以提升学员的数学认知水平;
缓解学生对电子设备的依赖:很多学生对电子设备有很高的依赖,一般是依赖于游戏和视频,编程可以帮助学员转移注意力,把更多的精力放在钻研问题、甚至是开发一些小游戏而非玩游戏上。
升学的加分项:参加一些大范围的科技竞赛并且获奖,这样的荣誉写到择校简历中必然是非常好的优势,而且现在越来越多学校制定了科技特长生招生名额

NOI考什么如果想要参加CSP-J/S认证(原NOIP信息学竞赛),首先要学习一门编程语言(C++),一般在小学4年级左右就可以开始学习。
C++语言需要一定的数学知识和逻辑能力。想要在CSP-J/S中取得好的成绩,除了要掌握一门编程语言之外,还需要学习基础算法和数据结构,并能够通过编程来解决实际问题。
NOI怎么考
竞赛语言:目前参赛可使用C、C++、Pascal语言,从2022年开始将只能使用C++
赛事时间:每年1次,省赛10月初赛,11月复赛,7月国赛。
竞赛方式:分为CSP-J(初中/普及组)和CSP-S(高中/提高组)。
先初赛再复赛,凭复赛成绩选拨出普及组一、二、三等奖,和提高组一、二、三等奖,之后提高组中的优秀获奖选手进行省队选拨,再进行国赛(NOl),最后再选拨出国家队选手参加国际赛((IOl)。
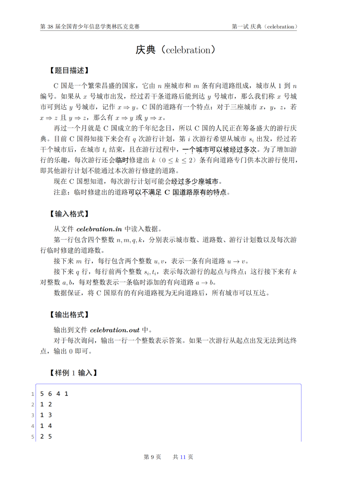
部分试题分享
试管婴儿双胞胎包成功
小克学长cue您,定期分享国际竞赛、国际课程、留学动态、国际院校等相关资讯,与学弟学妹们破釜沉舟,携手并进,助力学弟学妹们成功拿到世界名校offer
小克学长智囊-国际教育专业顾问-在线答疑
关于国际教育任何资讯了解,留学前,背景提升、课程培训等相关疑问均可以在线咨询小克学长智囊,也可以搜索“网址https://www.szxxdjy.com/
关注微信公众号:”克拉教育背景提升”陪您一起了解。